dafabet唯一官方网站_大发888体育-游戏|下载

图片

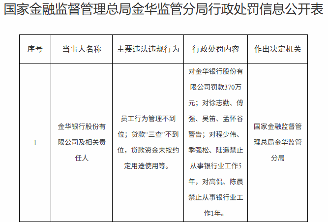
金华银行被罚370万元!多人遭禁业处罚

2026年02月09日11:07

来源:大河财立方

  【大河财立方消息】2月9日,国家金融监督管理总局金华监管分局披露的行政处罚信息公开表显示,因员工行为管理不到位、贷款“三查”不到位、贷款资金未按约定用途使用等,金华银行股份有限公司被罚370万元。

  同时,国家金融监督管理总局金华监管分局对相关责任人徐志勤、傅强、吴笛、孟怀谷给予警告;对程少伟、季强松、陆遥禁止从事银行业工作5年,对高侃、陈晨禁止从事银行业工作1年。

  公开信息显示,金华银行成立于1997年12月,目前在浙江省内设有营业网点114个。金华银行2025年三季报显示,该行资产总额为1257.56亿元,报告期内实现净利润5.4亿元。

 

编辑:林辉

我来说两句 0条评论 0人参与,