dafabet唯一官方网站_大发888体育-游戏|下载

图片

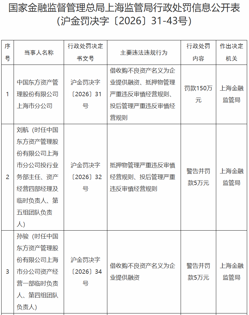
中国东方资产上海市分公司被罚150万元

2026年02月14日12:03

来源:大河财立方

  【大河财立方消息】2月14日,国家金融监督管理总局上海监管局披露的行政处罚信息公开表显示,因借收购不良资产名义为企业提供融资、抵押物管理严重违反审慎经营规则、投后管理严重违反审慎经营规则,中国东方资产管理股份有限公司上海市分公司被罚150万元。

  同时,上海金融监管局对时任中国东方资产管理股份有限公司上海市分公司投行业务部主任、资产经营四部经理及临时负责人、第五组团队负责人刘航给予警告并罚款5万元;对时任中国东方资产管理股份有限公司上海市分公司资产经营一部临时负责人、第四组团队负责人孙骏给予警告并罚款5万元。

 

编辑:林辉

我来说两句 0条评论 0人参与,