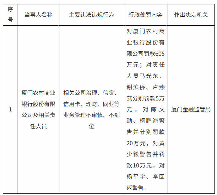
【大河财立方消息】2月14日,国家金融监督管理总局厦门监管局披露的行政处罚信息显示,厦门农村商业银行股份有限公司因相关公司治理、信贷、信用卡、理财、同业等业务管理不审慎、不到位等违法违规事实,被罚605万元。
同时,厦门金融监管局对责任人员马光东、谢滨侨、卢燕燕分别罚款5万元,对陈文勋、柯鹏海警告并分别罚款20万元,对黄少毅警告并罚款10万元,对杨平宇、李回返警告。
2026年02月14日15:53
来源:大河财立方
【大河财立方消息】2月14日,国家金融监督管理总局厦门监管局披露的行政处罚信息显示,厦门农村商业银行股份有限公司因相关公司治理、信贷、信用卡、理财、同业等业务管理不审慎、不到位等违法违规事实,被罚605万元。
同时,厦门金融监管局对责任人员马光东、谢滨侨、卢燕燕分别罚款5万元,对陈文勋、柯鹏海警告并分别罚款20万元,对黄少毅警告并罚款10万元,对杨平宇、李回返警告。
编辑:林辉