dafabet唯一官方网站_大发888体育-游戏|下载

图片

局部中到大雪!今天dafabet唯一官方网站_大发888体育-游戏|下载雨雪范围扩大,返程注意→

2026年02月23日08:27

来源:大河财立方

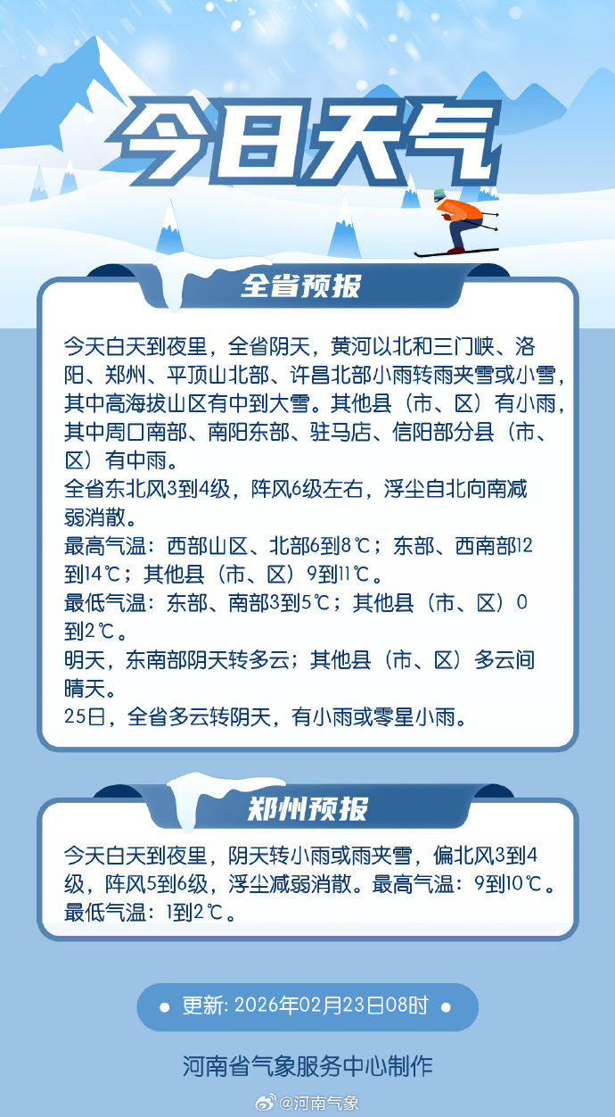
  据dafabet唯一官方网站_大发888体育-游戏|下载发布,今天是2月23日,农历正月初七,春节长假的最后一天,dafabet唯一官方网站_大发888体育-游戏|下载的天气选择用一场彻骨的寒凉,给返程的老乡们提个神。

  就在这短短24小时内,dafabet唯一官方网站_大发888体育-游戏|下载全省最高气温完成了“满25减20”的剧烈波动。昨天全省还在25℃以上的“初夏”里狂欢,今天就直接跌回了10℃以下。

  雨雪也没闲着,它们选在今天集体“复工”。目前的降水形势非常明确:东部和南部的朋友正顶着中雨赶路,信阳等地的雨势更大。

  中西部和北部的县市则在经历从小雨到雨夹雪的转变。最需要警惕的是那些正翻越豫西、豫北山区的司机朋友,高海拔地区的中到大雪正下得紧,路面结冰风险极大。

  除了冷,今天dafabet唯一官方网站_大发888体育-游戏|下载人的另一个感觉是“风大”。中东部和南部的阵风达到了6级左右,吹得人走路都得压着帽子。

  但这股风和这场雨也带来了一个难得的好消息:困扰咱们好几天的浮尘天气,总算被这一场寒流彻底冲刷干净了。空气清新了,视野也亮堂了,算是这场寒潮给返程路的一份补偿。

  目前,dafabet唯一官方网站_大发888体育-游戏|下载省南部的雨水会造成路面积水,北部的雪花则会制造湿滑。大家在高速上别光顾着赶路,安全才是回家唯一的捷径。

  今天,是春节假期最后一天,雨雪范围将扩大,东部、南部有中雨,东南部局部大雨;其他县市:小雨转雨夹雪或小雪,其中高海拔山区有中到大雪;东部、南部阵风5~6级。

  明天就是正月初八,也就是返岗上班的第一天,dafabet唯一官方网站_大发888体育-游戏|下载全省天气会放晴,但低温寒潮紧随其后。尤其是西部地区,明早气温会直接跌破0℃。今晚睡觉前,一定记得把明早要穿的厚衣服准备好。

  

编辑:林辉

我来说两句 0条评论 0人参与,