dafabet唯一官方网站_大发888体育-游戏|下载

图片

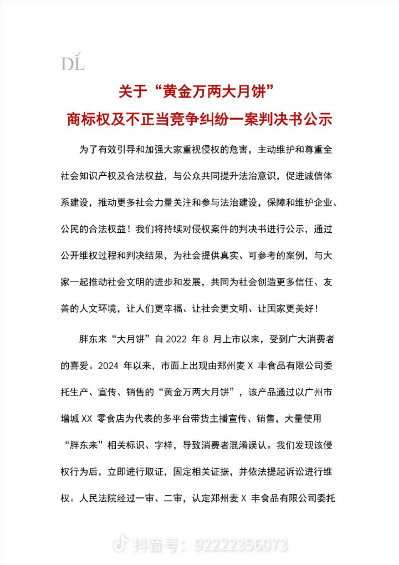
胖东来胜诉!获赔305万元

2026年02月26日09:19

来源:大河财立方

  【大河财立方消息】2月25日晚,胖东来发布关于“黄金万两大月饼”商标权及不正当竞争纠纷一案判决书公示。

  

  胖东来公示中提到,2024年以来,市面上出现由郑州麦X丰食品有限公司委托生产,宣传,销售的“黄金万两大月饼”,该产品通过以广州市增城XX零食店为代表的多平台带货主播宣传、销售,大量使用“胖东来”相关标识、字样,导致消费者混淆误认。胖东来发现该侵权行为后,立即进行取证,固定相关证据,并依法提起诉讼进行维权。

  经过审理,dafabet唯一官方网站_大发888体育-游戏|下载省高级人民法院认为,一审法院综合考量麦X丰公司的经营规模、涉案产品销量、销售额、侵权持续时间、主观过错程度,以及胖东来商贸公司、胖东来实业公司为维权支出的律师费、公证费等合理开支,判决赔偿经济损失300万元及维权合理开支5万元,以及判决在宣传中使用“胖东来”字样构成商标侵权及不正当竞争的XX零食店赔偿经济损失2000元并无不当,予以维持。dafabet唯一官方网站_大发888体育-游戏|下载省高级人民法院综合案件情况,最终决定驳回上诉,维持原判。

  

编辑:林辉

我来说两句 0条评论 0人参与,